• 欢迎进入荆门市融资担保集团有限公司网站!
  • 今天是:
  • 分享到:
      • 文章
      • 业务
    • 网站首页
    • 集团概况
      • 集团简介
      • 班子成员
      • 组织架构
      • 大事记
      • 荣誉资质
    • 新闻中心
      • 企业要闻
      • 媒体聚焦
      • 行业资讯
      • 通知公告
    • 业务板块
      • 业务介绍
      • 担保产品
      • 优惠政策
    • 党群建设
      • 党建工作
      • 政策法规
    • 企业文化
      • 集团文化
    • 联系我们
      • 联系方式
      • 在线留言
      • 地理位置
      • 人才招聘
业务板块
    • 业务板块
    • 业务介绍 准入管理 操作流程 保后管理 项目解保及代偿、补偿
    • 担保产品
    • 当前位置:首页  业务板块 担保产品 创业贷

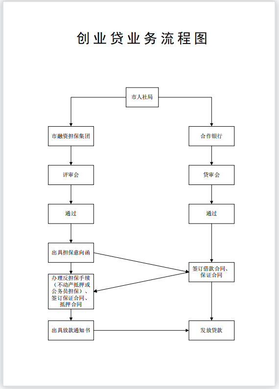
           借款人(个人或小微企业)向市人社部门申请、人社部门按规定审核借款人资格出具认定书、市融资担保集团提供贷款担保、经办银行按规定利率和条件发放,市财政按政策给予贴息。

           市人社局认定地址:市人力资源中心一楼创业指导科办公室

           市融资担保公司联系人:任翠兰13597971048(汇金中心A座10楼创业担保部)。

    创业贷

    上一篇:没有了

    下一篇:再担科技贷

  • 集团概况
    集团简介 班子成员 组织架构 大事记 荣誉资质
  • 新闻中心
    企业要闻 媒体聚焦 行业资讯 通知公告
  • 业务板块
    业务介绍 担保产品 优惠政策
  • 党群建设
    党建工作 政策法规
  • 企业文化
    集团文化
  • 联系我们
    联系方式 在线留言 地理位置 人才招聘
  • LOGO© 2023 荆门市融资担保集团有限公司 版权所有        公安网监备案:42010602003106号 ICP备案:鄂ICP备19018526号-1

    办公地址:荆门市漳河新区天山路1号国华汇金中心1幢6楼